Instance Verification Kit (IVK)
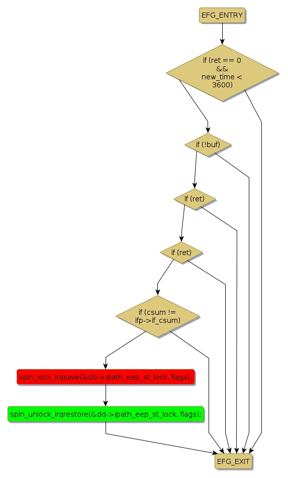
spin lock @ [24548+49+/linux-3.19-rc1/drivers/infiniband/hw/ipath/ipath_eeprom.c]
Instance Signature: ipath_eep_st_lock
|
The Matching Pair Graph:
|
|
Function Name
|
Control Flow Graph (CFG)
|
Events Flow Graph (EFG)
|
Source Correspondence
|
|
ipath_update_eeprom_log
|
|
|
[22908+23+/linux-3.19-rc1/drivers/infiniband/hw/ipath/ipath_eeprom.c]
|